安全的单机游戏下载大全

暴打蜀魏吴孙尚香属性图鉴

来源:乐游整理 日期:2014/12/23 14:51:06 作者:乐游
962乐游网首页网游手游综合手机游戏 → 暴打蜀魏吴孙尚香属性图鉴

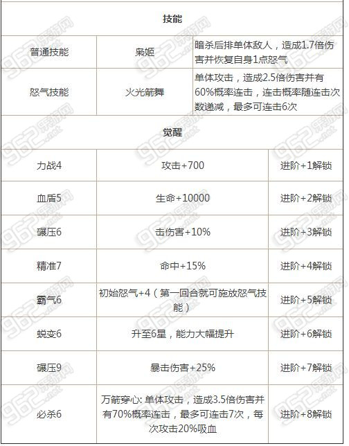
[乐游网导读]今天小编为各位介绍下暴打蜀魏吴中孙尚香的属性,孙尚香在三国中是一个文武双全的女人,下面就是小编为大家带来孙尚香在暴打蜀魏吴手游中的属性图鉴!

今天小编为各位介绍下暴打蜀魏吴中孙尚香的属性,孙尚香在三国中是一个文武双全的女人,下面就是小编为大家带来孙尚香在暴打蜀魏吴手游中的属性图鉴!

暴打魏蜀吴孙尚香属性

读完这篇文章后,您心情如何?

  • 0 喜欢喜欢
  • 0 顶
  • 0 无聊无聊
  • 0 围观围观
  • 0 囧
  • 0 难过难过

热门评论

最新评论

发表评论 查看所有评论(0)

昵称:
表情: 高兴 可 汗 我不要 害羞 好 下下下 送花 屎 亲亲
字数: 0/500 (您的评论需要经过审核才能显示)
乐游网
关于乐游 下载帮助 网站地图
移动也精彩
移动版首页
广告与建议
联系我们 广告合作 法律声明
权威认证

专业的游戏下载、综合门户网站

Copyright 2009-2016 www.962.Net 版权所有

鄂ICP备17018784号-1